POS机咨询微信号:pospay12 或QQ:50696829

pos机商城(http://www.pospay38.com/)讯:
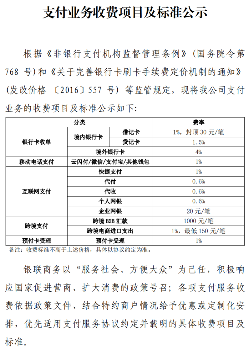
近日,拉卡拉和银联商务两家持牌支付公司宣布了收单服务的新收费标准。银联商务官网发布的《支付服务收费项目及标准公示》显示,国内银行卡收单信用卡费率标准为1.5%。近日,拉卡拉在其官方网站上公布了最新的“收费项目和收费标准披露”。银行卡收单业务信用卡费率标准为0-2%,设备服务费0-1000元,运营服务费0-300元/年。拉卡拉表示,根据《非银行支付机构监督管理条例》(中华人民共和国国务院令第768号)、《非金融机构支付服务管理办法》(中国人民银行令〔2010〕第2号)、“非金融机构支付服务管理实施细则”(中国人民银行公告〔2010〕17号)、”国家发展改革委、中国人民银行关于完善银行卡刷卡收费定价机制的通知”(发展改革价〔2016〕557号)和”政府定价业务目录服务费(2024年版)”(中华人民共和国国家发展和改革委员会2024年第1号公告),拉卡拉公司现将支付服务费项目和收费标准披露如下:此外,拉卡拉还表示,由于商家的具体合作情况,不同商家的费率可能会有所不同。因此,我们公司的收费标准是以价格区间的形式,最终的签约价格是以与商家协商确定的价格为基础的。公司将严格遵守相关监管要求,合理确定并公开披露支付服务收费项目和标准,自觉维护支付市场公平竞争秩序,为支付行业高质量发展、更好服务实体经济发展贡献更多力量。
作为线下收单市场的标杆,银联商务和拉卡拉公布的收费标准和项目在一定程度上反映了市场的收费趋势和标准。这也意味着,整个线下收单市场正式进入信用卡费率1.5%收费标准时代,为所有市场参与者提供了重要参考。
此外,已有10多家公司公布了收费标准,收费范围仍然非常广泛:
1、合利宝:POS机信用卡刷卡新费率区间为0.52%-2.50%,机器服务费0-1000元(含智能POS),运营服务费0-198元/年。2、现代金控:POS机信用卡费率范围为0.53%-3%,增值服务费0-399元。3、乐刷:POS机信用卡费率区间为0.52%-2.5%,增值服务费0-150元,机器服务费0-299元/次,流量费0-198元/年。4、畅捷通支付:商户标准费率为信用卡0.6%-1%。长捷通支付没有披露增值服务、交通卡和POS设备的成本标准。5、中付支付:POS机信用卡费率区间为0.53%-2.7%,系统服务费为0-299元/户,物联网增值服务费为0-198元/年。